开yun体育网他选拔让销售参谋人代办-开云「中国」kaiyun体育网页 登录入口


红星成本局3月14日消息,购车时,销售承诺“交纳1万元可办理2万元汽车补贴”;两个月后,承诺却成了泡影。车主不仅亏损了资金、错过了补贴,还要濒临被转换的购车契约。
车主周铭(假名)暗示,他于2025年9月在广汽埃安一门店购车,该门店销售参谋人宣称不错代办汽车补贴,但需先交纳一半的资金,两个月就能办理完成。过后周铭发现,所谓“代办国补”实为该销售参谋人臆造,不仅补贴金额未到账,交纳的资金也未能追回,他还错过了办理真是国补的时候。
与周铭有相似经历的车主还有好多。本年3月,红星成本局采访了解到,共有40余名车主因该销售参谋人承诺“代办国补”等上圈套。除流毒承诺上圈套除外,部分车主还发现,4S店归档契约与车主手执契约内容不一致,出现首付金额“缩水”、伪造客户署名等情况。
咫尺涉事销售参谋人已被逮捕,但车主与4S店就遭殃承担堕入僵执。门店以为这是销售东说念主员个东说念主活动,仅愿按上圈套金额50%给予售后居品补偿;车主则条目4S店承担连带抵偿遭殃、赔付亏损。
一场关乎购车车主权利与门店不停遭殃的维权纠纷执续发酵。
交1万办2万汽车补贴?
销售参谋人臆造“国补”,40余名车主上圈套
2025年9月15日,周铭在安徽六安东三十铺埃安汽车销售干事有限公司(以下简称"东三十铺埃安4S店")花了6.38万元购置了一辆埃安AION UT。彼时,管待他的销售参谋人张浩(假名)先容,该辆车不错办理汽车补贴,省补1万元,“国补”2.5万元,但需要提前交纳1.25万元用于办理“国补”,两个月就能办理完成,并承诺“欠亨过全额退款”。
“其时如实有国补计策,但安徽省省补停了,张浩说不错在外省给我开票央求江苏省的。”周铭暗示,出于对4S店的信任,他选拔让销售参谋人代办,并于次日将1.25万元转给了张浩。

可本应在2025年11月到账的补贴,却迟迟未有音问,周铭干系张浩得回的回复却是“还在办,再等等”,直至2025年12月底,越来越多有访佛经历的车主前去东三十铺埃安4S店维权,他才知说念我方上圈套。
车主孙晓丽(假名)亦然上圈套车主其中之一,2025年8月,她在东三十铺埃安4S店购置新车,张浩一样暗示不错襄理办理“国补”,交1万元返还2万元。因为是二手车置换补贴,莫得旧车的孙晓丽曾经怀疑,但彼时张浩暗示,“莫得旧车,会帮我搞到旧车,拿到补贴”,他还承诺“补贴拿不到,4S店会承担”。直至2025年12月底,她才得知,我方上当上圈套,“办理国补”实为臆造。
一样上圈套的还有车主朱永(假名)。2025年10月14日购车后,朱永曾屡次干系张浩说合汽车补贴办理情况,但均未得回明确复兴,直至1月22日,张浩暗示,下昼会将补贴资金转给他,但当日下昼再打语音电话时,才得知张浩已进派出所。
4S店归档契约潜伏猫腻
首付金额“缩水”、客户署名遭伪造
事件发生后,周铭等东说念主前去东三十铺埃安4S店索求抵偿。
据周铭所述,该4S店彼时劝说他们暂缓报案,承诺由涉事职工张浩筹资偿还,但后续却未袭取任何灵验救助程序。1月5日他再度干系该4S店相通,对方给出的处理时候节点为1月20日,但直至1月20日,该4S店并未拿出任那儿理决议。
在与该4S店协商无果后,1月下旬,部分车主集体向六安市公安局金老实局三十铺派出所报案。周铭暗示,所谓的“国补”是张浩臆造,报案后张浩已被袭取刑事强制程序。经公安机关通报,累计有40余名车主报案,涉案金额约40—50万元,单东说念主涉案金额2000元至3万元不等。

除臆造“国补”外,部分车主还发现,4S店归档契约与车主手执契约内容不一致,部分车主首付金额由1.2万元改为930元,还有部分车主实质支付的3万元、2万元首付款被鼎新为零首付,同期契约上客户署名一栏也非本东说念主署名。
车主赵骏(假名)等于其中之一,他于2025年5月30日在东三十铺埃安4S店购车,将1.4万元转给张浩,用于交纳购车首付和保障,随后又转了1.2万元用于办理“国补”。2025年12月得知被骗后,他拿着契约去4S店,但却被见告,所执契约是“无效契约,早仍是作废了”。

而把柄东三十铺埃安4S店提供的契约,首付金额的1.2万元被改为了930元,同期,客户署名也非他本东说念主所签。若首付金额“缩水”,这就意味着赵骏贷款金额也将增多。

“其时贷款五年,两年不可提前还,4S店返还两年利息6990元,背面还款我也莫得严防每个月应该还几许,当今也不明晰哪个契约是真,哪个是假”,赵骏说说念。
据赵骏所述,咫尺10余名因流毒“国补”上圈套的车主,皆存在契约不一致的情况,“如若是一份、两份契约,可能是张浩个东说念主活动,大部分东说念主拿到的皆是假契约,如若公司不参与其中,这个契约讹诈是无法告成的”。
车主条目4S店抵偿亏损
4S店称个东说念主活动拒全额赔付
天眼查App清楚,东三十铺埃安4S店曾用名为六安伟鑫汽车销售干事有限公司,开垦于2013年,位于安徽省六安市,从事汽车和汽车零配件销售、二手车事务代理等业务。
把柄部分车主草拟的聚集维权函,车主们以为,张浩为东三十铺埃安4S店负责职工,讹诈活动均在职责时候、职责地方内,以4S店情势实施,策画为促成车辆销售,其活动应属职务活动,4S店答应担连带抵偿遭殃、赔付亏损。
周铭暗示,他条目追回我方交纳的1.25万元并补偿他错失的1万元省补。把柄张浩其时提供的电子发票,他购买的车辆销货单元为苏州苏虹路埃安汽车销售干事有限公司,稳健江苏省省补计策,但因张浩未实时办理省补,导致他错过补贴办理时刻,应赐与1万元的补偿,东三十铺埃安4S店答应担关联抵偿遭殃。
在后续屡次相通中,4S店均以“职工个东说念主活动、已被公安机关立案”为由,赶走承担任何遭殃。随后,部分车主通过12345等平台进行投诉。
1月28日,由六安市商务局牵头召开针对此事件的组织配合会,部分车主及东三十铺埃安4S店法东说念主黄原、总司理邵良生参与。周铭暗示,会上该4S店明确承诺,自1月29日起,每天干系5—6位车主核实受害情况,并制定抵偿决议。
2月11日下昼,六安市金安区商务局关联负责东说念主在维权群内发布公告,称4S店有协商意愿,并承诺在3月上旬给出协商决议。
3月4日,六安市金安区关联负责东说念主暗示,4S店已有初步协商决议,正在交由法务审核。3月5日,红星成本局致电东三十铺埃安4S店总司理邵良生,他暗示,事情发生之后,4S店已给张浩办理了辞职,关联事件公安机关正在造访,安抚决议会转交给车主。
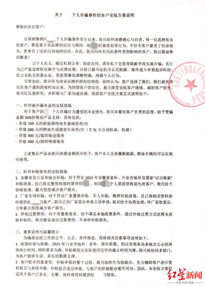
3月5日下昼,六安市金安区商务局在维权群内公布东三十铺埃安4S店《对于张浩个东说念主讹诈事件的客户安抚决议阐述》(以下简称“《安抚决议》”)。把柄《安抚决议》,东三十铺埃安4S店指出,经公安机关窥探认定,张浩犯警事实流露明确,熟谙个东说念主活动。行动埃安品牌的授权经销商,经反复酌量,并与厂家相通配合,对于客户因张浩个东说念主讹诈活动碰到的本金亏损,本着对客户负责的格调,将给予上圈套金额50%的售后居品解救,包括汽车爱护、钣金干事、喷漆干事。

但对于上述《安抚决议》,车主们并不认可。
周铭以为,东三十铺埃安4S店给出的《安抚决议》穷乏由衷,“莫得东说念主稀奇(汽车)爱护,行动耗尽者,在店里上圈套,因里面原因导致省补莫得央求,错失资历,临了却是这个决议。决议看似赔了50%,实质价值极低、十足不具备可行性,不少耗尽者是外地的,专程来六安市爱护极不浅陋”。
因不散漫协商决议,3月12日,周铭与其他车主前去六安市金安区东说念主民法院参谋告状东三十铺埃安4S店关联事宜。
3月12日,红星成本局致电广汽集团,说合对于东三十铺埃安4S店40余名车主上圈套情况,关阿谀线东说念主员暗示,咫尺暂不流露关联事件,会登记进取反应。
讼师解读:
职工店内履职涉骗,4S店不不错“个东说念主活动”免责
3月8日,红星成本局致电六安市公安局金老实局三十铺派出所说合张浩案件融会,关联案件干系东说念主暗示,张浩已被逮捕,羁押于六安市守护所,家中简直无可推行财富,接下来会干涉告状阶段,窥探贵寓移送至巡视院还需要一个月的时候,后续会交由法院审理,时候不细则。
北京寻真讼师事务所讼师王德悦暗示,销售参谋人行动4S店负责职工,在职责时候、职责地方内以4S店情势实施侵权活动,若策画在于促成车辆销售,经常组成表见代理。法子件中,耗尽者有充分情理确信销售参谋人的活动代表4S店,故4S店不可精炼以“职工个东说念主活动”为由免责。把柄《民法典》第一千一百九十一条国法,用东说念主单元的职责主说念主员因推行职责任务变成他东说念主损伤的,由用东说念主单元承担侵权遭殃;用东说念主单元承担侵权遭殃后,可向有故意或要紧罪责的职责主说念主员追偿。因此,4S店需承担相应遭殃,在耗尽者索赔时应先行赔付,之后可向销售参谋人追偿。
对于车主所说的契约不一致问题,王德悦指出,非本东说念主签署的契约,照章不具备法律遵循;其中被鼎新的内容并非耗尽者真实好奇羡慕暗示,自始无效,抵耗尽者不发生法律遵循。契约中其他稳健耗尽者真实意愿的部分,若经耗尽者追尊且不违背法律礼貌的强制性国法,则仍然灵验。耗尽者可据此主意取销系数购车契约,或条目4S店按照其执有的契约履行义务。
北京德恒讼师事务所讼师陈正刚也指出,张浩实施关联活动时,如若所以4S店情势开展的,则“职工个东说念主活动”不可成为免责情理,4S店如若不可讲授该职工是无权代理梗概口舌职务活动,则应当由4S店先行赔付。对于归档契约中客户签名非本东说念主签署,该契约对客户不发成遵循,被转换部分对于客户莫得拘谨力,除非是客户明确追尊暗示同意。如若涉事职工以门店情势实施前述活动,并非单纯的个东说念主讹诈活动,门店有监管遭殃,应由门店先行赔付耗尽者。
红星新闻记者 俞瑶 李海颜开yun体育网
